Rozdzielnica budowlana z licznikiem 1f TD-S/FI 3x230V Schuko Doktorvolt DV-2862-D
Zabezpieczona rozdzielnica budowlana TD-S/FI 3x230V z licznikiem zużycia energii Doktorvolt®
Niemiecki system gniazd Schuko
⭐⭐⭐⭐⭐
➡️ Rozdzielnica elektryczna TD-S/FI 3x230V Doktorvolt®, zalety:
✔️ Kompaktowa i zwarta obudowa wykonana z najlepszej jakości materiałów,
✔️ wyposażona w trzy gniazda 230 V 16 A, Mennekes,
✔️ okablowanie i gniazda pochodzące od renomowanych producentów osprzętu elektrycznego,
✔️ klasa szczelności erbetki IP 44,
✔️ gotowa do podłączenia,
✔️ zabezpieczenie nadprądowe gniazd,
✔️ ochrona przed dotykiem pośrednim,
✔️ wyposażona w licznik zużycia energii.
➡️ Rozdzielnica elektryczna TD-S/FI 3x230V Doktorvolt®, zastosowanie:
✔️ Na placach i obszarach budów oraz podczas prac drogowych,
✔️ do zakładów przemysłowych,
✔️ w warsztatach i garażach, w których konieczne jest podłączenie urządzeń do gniazda siłowego,
✔️ podczas samodzielnej budowy domu,
✔️ do zasilania w energię elektryczną terenów zielonych i imprez masowych na świeżym powietrzu.
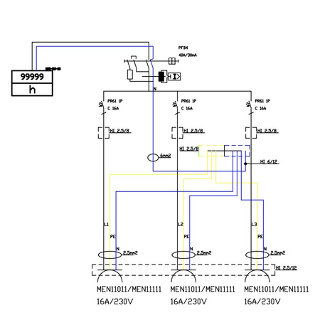
➡️ Prezentowana rozdzielnica budowlana wyposażona została w:
✔️ trzy gniazda 3x 230V 16A o klasie szczelności IP 54,
✔️ zabezpieczenie nadprądowe gniazd 230V 3 x C16 1P 10kA,
✔️ zestaw śrub montażowych wraz z zaślepkami,
✔️ wyłącznik różnicowoprądowy 40A 30mA 2P,
✔️ jednofazowy licznik zużycia energii,
✔️ okablowanie.
➡️ Firma Doktorvolt® w procesie produkcji rozdzielnic wdrożyła system zarządzania certyfikowany przez TÜV SÜD:
✔️ gwarancja wysokiej jakości,
✔️ transparentny przepływ informacji,
✔️ gwarancja w zakresie bezpieczeństwa,
✔️ zapewniona dobra obsługa klienta.

| Obudowa rozdzielnicy | |
| ilość modułów | 12 |
| ilość rzędów | 1 |
| montaż | natynkowy |
| stopień ochrony rozdzielnicy | IP54 |
| napięcie znamionowe obudowy | 1000V |
| wymiary obudowy z gniazdami | 360 x 250 x 185 mm |
| materiał obudowy | technopolimer |
| materiał drzwi | poliwęglan |
| kolor przedniej płyty obudowy | szary RAL 7035 |
| kolor tylnej płyty obudowy | czarny |
| materiał śrub | stal nierdzewna |
| materiał uszczelki | guma EPDM |
| dławnica PG dołączona w zestawie | 1x PG-16 |
| certyfikaty i normy | CE CEI-23-48/49 IEC 670 |
| Gniazda i aparatura modułowa | |
| ochrona przed dotykiem pośrednim | wyłącznik różnicowoprądowy SEZ 40A 30mA 2P Typ A RCCB |
| gniazda 230V | 3 x 230V 16A 11011 IP54 2P+E Mennekes Schuko |
| zabezpieczenie nadprądowe gniazd 230V | 3 x C16 1P 10kA SEZ-KROMPACHY |
| szyna łączeniowa | 1F 4M 10mm2 |
| licznik zużycia energii elektrycznej | 1F MID 5(45)A LE-01d F&F |
| pozostałe składniki | zestaw śrub montażowych wraz z zaślepkami 2x trzymacz końcowy CLIPFIX 35-5 Phoenix Contact |
| certyfikaty i normy wyłącznika różnicowoprądowego | EC 61009-1 EN 61009-1 PN-EN-61009-1 STN EN 61009-1 EFS EFC CE |
| certyfikaty i normy wyłączników nadprądowych | CSN EN 60898 SN EN 60947-2 EFS EFC VDE |
| Okablowanie | |
| rodzaj okablowania | Linka ster. H07V-K 2,5 mm2 żółtoziel. Linka ster. H07V-K 2,5, 4 mm2 czarna Linka ster. H07V-K 2,5, 4 mm2 niebieska |
| Informacje ogólne | |
| prąd znamionowy | 40 A |
| napięcie znamionowe | 230 V 50Hz AC |
| ICC | ≤ 10 kA |
| RDF | 0,9 |
| Informacje producenta | |
| producent | Doktorvolt |
| certyfikaty i normy producenta | TÜV SÜD ISO 9001:2015 CE IEC 61439 |
| oznaczenie producenta | DV-2862-D |
| EAN | 5905669992862 |












